Latest Posts
-
2026-04-16ADX Development Log, Unifying Debugging UX and Circuit Architecture
ADX Development Log: Unifying Debugging UX and Circuit Architecture In the development of ADX, we recently faced a chall
-
2026-04-14ATtiny1616 × megaTinyCore, Hardware Limitations and Development Environment Deep Dive
ATtiny1616 × megaTinyCore: Hardware Limitations and Development Environment Deep Dive After conducting an indepth invest
-
2026-04-14Exploring a Reliable LIN Master with ATtiny1616
Exploring a Reliable LIN Master with ATtiny1616: A Conceptual Dynamic Clock Calibration Approach 1. Background and Objec
-
2026-04-13ADX Core v0 Circuit Design Update 20260413
ADX Core v0 Circuit Design Update I’m excited to share a progress update on the ADX Core v0 circuit design. This phase m
-
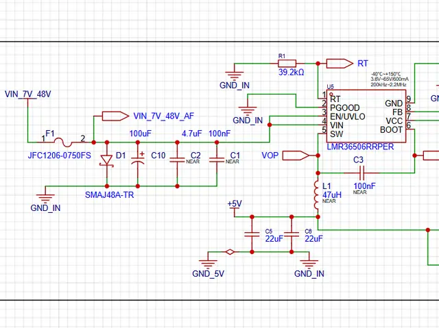
2026-04-12ADX Core v0 Design Review (Failed)
ADX Core v0 Design Review (Failed) ADX Core V0, DCDC schematic Terminal Block Section When colocating RS485 and 48V powe
-
2026-04-10Scaling the ADX, A Deep Dive into PCBA Manufacturing Costs
Scaling the ADX: A Deep Dive into PCBA Manufacturing Costs When moving from a proofofconcept to a productionready produc
-
2026-04-10Optimizing the ATtiny1616 Debug & Programming Architecture
Engineering Design Note: Optimizing the ATtiny1616 Debug & Programming Architecture When working with resourceconstraine
-
2026-04-10Design Analysis, 24 Pin Expansion Interface
Design Analysis: 24Pin Expansion Interface for ATtiny1616 1. Overview This document outlines the design strategy for a 2
-
2026-04-08Ep 02, Why the Arduino Opta Failed the Spirit of Open Source
Why the Arduino Opta Failed the Spirit of Open Source: The Tragedy of Being "Official" In 2013, I first encountered the
-
2026-04-08Ep 01, The Industrial Arduino is Dead. Long Live ADX.
ADX: The Open Industrial Manifesto The Industrial Arduino is Dead. Long Live ADX. “Since 1968, the heart of the factory